
Führen mit Haltung: Was eine gute Schulführung ausmacht
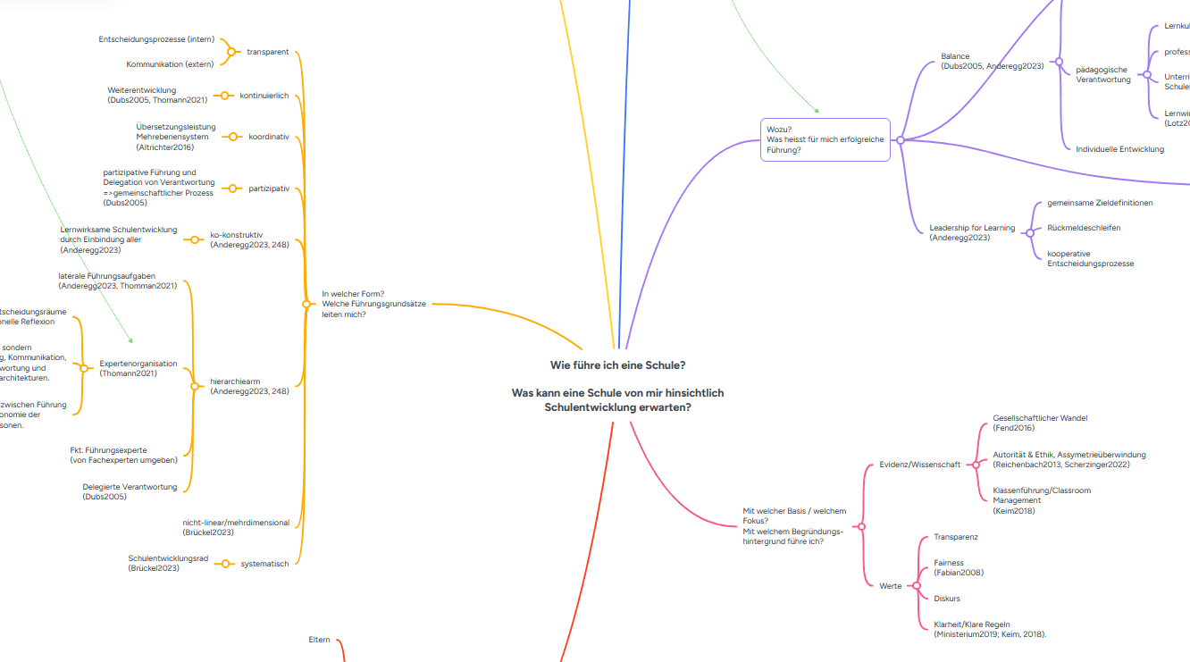
Zum Abschluss meiner Ausbildung an der PHZH habe ich mir auf Basis meiner Lektüre Gedanken dazu gemacht, was eine gute Schule ist und weshalb

Zum Abschluss meiner Ausbildung an der PHZH habe ich mir auf Basis meiner Lektüre Gedanken dazu gemacht, was eine gute Schule ist und weshalb

In den Familien wird viel weniger als früher gesprochen, werden seltener Geschichten erzählt oder vorgelesen – stattdessen werden die Kinder mit Smartphones oder Tablets

Die Zollikernews gab mir die Gelegenheit, in 1500 Zeichen darzulegen, weshalb ich das Schulpräsidium übernehmen möchte. Ich habe versucht, es so einfach und konkret
Ich wurde am 23. April 1974 in Johannesburg als Kind eines Italieners mit Schweizer Wurzeln und einer Portugiesin geboren. Aufgewachsen bin ich am Zürichberg und besuchte dort das Scherr Schulhaus und später das Literargymnasium Rämibühl. Nach dem Studium der Politikwissenschaften, Philosophie und Informatik an der Universität Zürich war ich 15 Jahre in Leitender Funktion als Fundraiser tätig.
Nach der Geburt meiner drei Kinder und einer Kinderpause mit einem Auslandaufenthalt in Portugal bin ich als Campaigner aktiv, arbeite bei den Parlamentsdiensten des Kantonsrates Zürich und absolviere aktuell die Ausbildung zum Schulleiter an der Pädagogischen Hochschule Zürich.
Seit acht Jahren trainiere ich mit viel Freude die Kleinsten als Juniorentrainer beim Sportclub Zollikon. Daneben engagiere ich mich für Gesundheitsthemen und Medienkompetenz an Schulen, für Nachhaltigkeit in der Gemeinde und für Bildungs- und Sicherheitspolitik in der Partei.
Ich mag Espressi (schwarz, ohne Zucker), überparteiliche Zusammenarbeit, Wohlwollen, Empirie, Isaiah Berlin und Hannah Arendt, heisse Sommertage, Tatendrang, Gespräche und Menschen.
Ich mag nicht die Wäsche waschen, Unredlichkeit, sinnentleertes PR-Sprech, Überheblichkeit, nachtragend sein.
Politisiert wurde ich durch meine Grossmutter väterlichseits. Sie hat die Wirren des 20. Jahrhunderts hautnah miterlebt und hat mir früh die Schweizer Geschichte und die demokratischen Institutionen nahe gebracht.
Politisch engagiere ich mich ganz grundsätzlich für Transparenz und Bürgernähe, den Menschen zuhören, das Gespräch suchen und auch zu unangenehmen Realitäten stehen, gehört zu einer Politik mit Rückgrat!
Eine breite Vernetzung in der Gemeinde und im Kanton sowie die parteiübergreifende Suche nach Kompromissen ist unabdingbar.
Seit 2006 bin ich Mitglied der Grünliberalen Partei Zürich. Seit der Geburt meiner Kinder und dem Zuzug nach Zollikon engagiere ich mich aktiv in der Ortspartei Zollikon.
Von 2019 bis 2025 war ich im Vorstand der Grünliberalen Zollikon. In dieser Funktion durfte ich die Wahlkampfleitung für die Gemeindewahlen 2022 übernehmen und zum Erfolg führen.
Seit 2020 engagiere ich mich in der AG Sicherheitspolitik der Partei, seit 2024 in der Funktion der Co-Leitung.
Seit dem Juli 2022 bin ich Mitglied der Schulpflege Zollikon.
Wenn Du mich weitergehend unterstützten möchtest (z.B. ein Wahlplakat bei Dir aufzustellen), freue ich mich über eine direkte Kontaktaufnahme.
Ich unterstütze Deine Kandidatur, weil wir den Systemwechsel brauchen. Probleme sollen wieder benannt und konsequent gelöst werden. Dafür braucht es eine ehrliche Kommunikation und den Mut, Verantwortung zu übernehmen. Diese Fähigkeiten hast Du klar.
Felix Wirz
- Präsident EVP Zollikon-Zollikerberg
Rui weiss, was Schule ist.
Adrian Michael
- Zollikon
Ich würde mich freuen, zusammen mit Dir die überfälligen Probleme in den Schulen von Zollikon anzugehen.
Andreas Tschopp
- Zollikerberg
Es ist ideal, wenn ein Schulpräsident Erfahrung mit eigenen Schulkindern einbringen kann. Fast so wie ein Fussballtrainer, der Erfahrung mit Fussball hat. Rui Biagini bringt sogar beides mit ins Spiel. Für mich ist er gesetzt.
Thomas Ammann
- Zollikon
Meine Stimme hast Du. Auch die vieler anderer. Wir wollen den Wechsel im Schulpräsidium. Der kann nur mit jemandem stattfinden der nicht Teil des Problems ist; d.h. mit Dir!
Stephan Geiger
- Vorstandsmitglied SVP Zollikon
Ich erlebe Rui Biagini als absolut integren Menschen, der sich mit viel Herzblut für eine menschliche und gerechte Schule einsetzt. Meine Stimme hast du, Rui!
Christina Caprez
- Zollikon
Ich unterstütze dich, weil du das Amt mit echtem Engagement ausfüllen wirst – nicht bloss verwalten sondern handeln: zum Wohl der Schülerinnen und Schüler ebenso wie der Lehrpersonen und mit dem nötigen Mut für Veränderungen.
Barbara Suter
- Zollikon
Für eine verantwortungsvolle, engagierte und moderne Führungskultur an der Schule Zollikon bist du bei Weitem meine erste Wahl!
Andreea Hossmann
- Vorstandsmitglied GLP Zollikon
Für.mehr Sachkompetenz und Kommunikation in und für die Zolliker Schulen!
Doris Stüssi
- Zollikon
Für mehr Sachkompetenz und Kommunikation in und für die Zolliker Schulen!
Raphael Nusser
- Vorstandsmitglied GLP Zollikon
Für eine menschliche Schule!
Martina Schnyder
- Zollikerberg
Rui ist ein engagierter Mensch, der sehr lösungsorientiert Dinge angeht.
Pascal Koeppel
- Zollikon
Ich kenne Rui Biagini als Person von ausgeprägter Verlässlichkeit und Einsatzbereitschaft. In Kombination mit seinen zwischenmenschlichen Kompetenzen geniesst er Akzeptanz über alle Parteigrenzen hinweg.
Roland Scheck
- Kantonsrat SVP, Zürich
Aus eigener Erfahrung weiss ich, wie anspruchsvoll die Aufgabe eines Schulpräsidiums ist. Rui bringt die Kompetenz, das Engagement und die Persönlichkeit dafür mit. Ich unterstütze seine Kandidatur aus vollster Überzeugung.
Chantal Gallade
- Kantonsrätin GLP Winterthur
Rui bringt nicht nur die Erfahrung und Kompetenzen mit, die es für das Schulpflege-Präsidium braucht, sondern ebenso die notwendige Leidenschaft, um sich mit vollem Einsatz zu engagieren. Das Schulpflege-Präsidium ist kein Amt für halbherzigen Einsatz. Ich drücke ihm beide Daumen für die Wahl am 8.März.
Gabriel Mäder
- Kantonsrat GLP Adliswil
Es ist ideal, wenn ein Schulpräsident Erfahrung mit eigenen Schulkindern einbringen kann. Fast so wie ein Fussballtrainer, der Erfahrung mit Fussball hat. Rui Biagini bringt sogar beides mit ins Spiel. Für mich ist er gesetzt.
Thomas Amman
- Zollikon
Ein Mann, bei dem nicht nur der Kopf, sondern auch das Herz spricht – daher meine wärmste Empfehlung für Rui Biagini als Schulpräsident.
Patrick Hässig
- Nationalrat GLP, Zürich
Rui setzt sich mit viel Elan und Fachwissen für die Schule ein. Ich wünsche ihm den verdienten Erfolg bei den Präsidiumswahlen.
Barbara Schaffner
- Nationalrätin, Gemeindepräsidentin GLP Otelfingen
Rui denkt und handelt, sachlich, pragmatisch und zielgerichtet. Von meiner Seite eine klare Wahlempfehlung.
Jörg Mäder
- Alt-Nationalrat, Stadtrat GLP Opfikon
Rui Biagini hat einen guten Draht zu Lehrpersonen, zur Bevölkerung und in die Bildungspolitik. Deshalb ist er genau der Richtige, die Schule glaubwürdig zu vertreten.
Sandra Bienek
- Kantonsrätin GLP Zollikon
Ariane Bernstein, Zollikerberg
Pascal Boeuf, Zollikon
Beat Flach, Nationalrat GLP, Auenstein
Christine Hoff, Ärztin, GLP Zollikon
Valentin Kuster, Vorstandsmitglied SP Zollikon
Esther Meier, Alt-Kantonsrätin SP, Zollikon
Sibyll Metzenthin, Zollikerberg
Bea Niederer, Zollikon
Jacqueline Reber, Zollikerberg
Jeanine Rigg-Widemann, Zollikon
Marina Schneider, Zollikerberg
Dorian Selz, Gemeinderat GLP, Zollikon
Stephan Sintzel, Zollikon
Franziska Steiner, Präsidentin SP Zollikon
Katrin Ulrich, Zollikon
Riccardo Wahlenmayer, Zollikon